Индикаторы радиоактивного излучения
В последнее время участились случаи краж радиоактивных элементов с целью переправки за границу и продажи. Обнаружить этот смертоносный груз, даже если он хорошо спрятан в тайнике, помогают специальные приборы, именуемые детекторами, или индикаторами, радиоактивного излучения.
Ниже рассмотрим несколько простых схем таких приборов, пригодных для быстрого повторения и использования.
Индикатор бета- и гамма-излучения
На рис. 4 21 показана схема простого индикатора, фиксирующего даже слабые бета- и гамма-излучения. Датчиком (VL1) служит счетчик Гейгера-Мюллера типа СТС-5 отечественного производства, выпускаемый уже более тридцати лет. Он имеет вид металлического цилиндра длиной около 113 и диаметром 12 мм. Его рабочее напряжение 400 В. Из зарубежных датчиков можно использовать ZP1400.ZP1310 или ZP1320 фирмы Philips.
Прибор питается от одного гальванического элемента напряжением 1,5 В и потребляет ток не более 10 мА. Напряжение -12 В для питания усилителя и высокое напряжение для питания датчика получают от преобразователя на транзисторе VT1. Трансформатор преобразователя Т1 намотан на броневом магни-топроводе диаметром около 25 мм. Обмотка 1-2 имеет 45 витков провода диаметром 0,25 мм, 3-4 — 15 витков того же провода, а 5-6 — 550 витков провода диаметром 0,1 мм. Начала обмоток на схеме отмечены точками.
Преобразователь представляет собой блокинг-генератор. Возникающие на обмотке 5-6 трансформатора Т1 импульсы высокого напряжения выпрямляет высокочастотный диод VD2. Обычные выпрямительные диоды здесь непригодны, так как импульсы слишком коротки, а частота их повторения слишком высока.
Пока излучения нет, на входе усилителя, выполненного на транзисторах VT2 и VT3, напряжение отсутствует и транзисторы заперты. При попадании на датчик бета- или гамма-частиц газ, которым он заполнен, ионизируется и на выходе формируется импульс, который возбуждает усилитель, и из громкоговорителя (телефонного капсюля) BF1 слышен щелчок, светодиод HL1 при этом вспыхивает.
Вне зоны облучения щелчки и вспышки светодиода повторяются через 1 —2 с.
Это реакция датчика на космическое излучение и естественный фон Если приблизить датчик к излучающему предмету (старым часам со светящимся циферблатом или шкале авиационного прибора времен войны), щелчки участятся и, наконец, сольются в сплошной треск, а светодиод будет светиться непрерывно. Таким образом можно судить о частоте попадания частиц на датчик, а следовательно, об интенсивности излучения.
В приборе есть и стрелочный индикатор. Переменное напряжение, снимаемое с телефонного капсюля, через конденсатор С5 поступает на двухполу периодный выпрямитель на германиевых диодах VD3, VD4 (они могут быть любого типа).

Рис. 4.21.
Индикатор бета и гамма излучения
Выпрямленное напряжение после сглаживания конденсатором С6 через переменный резистор R5 подается на микроамнерметр (РА1). Сопротивление резистора устанавливают таким, чтобы при сильном излучении стрелка микроамперметра не зашкаливала, а при слабом — заметно отклонялась. При необходимости прибор можно проградуировать, сравнивая его показания с измерителем излучения промышленного изготовления. Прибор собран на печатной плате, помещенной в коробку размерами 150х90х40 мм. Датчик размещен в отдельном корпусе и соединен с прибором кабелем с разъемом.
Транзистор VT1 можно заменить па КТ630 с любым буквенным индексом, КТ315Б - на КТ342А. Светодиод может быть АЛ307, АЛ341. В качестве VD2 можно использовать два диода КД104А, соединив их последовательно. Диод КД226 можно заменить на КД105В. Телефонный капсюль следует выбрать с сопротивлением звуковой катушки не менее 50 Ом. Стрелочная измерительная головка может быть выбрана любого типа с током полного отклонения 50 мкА.
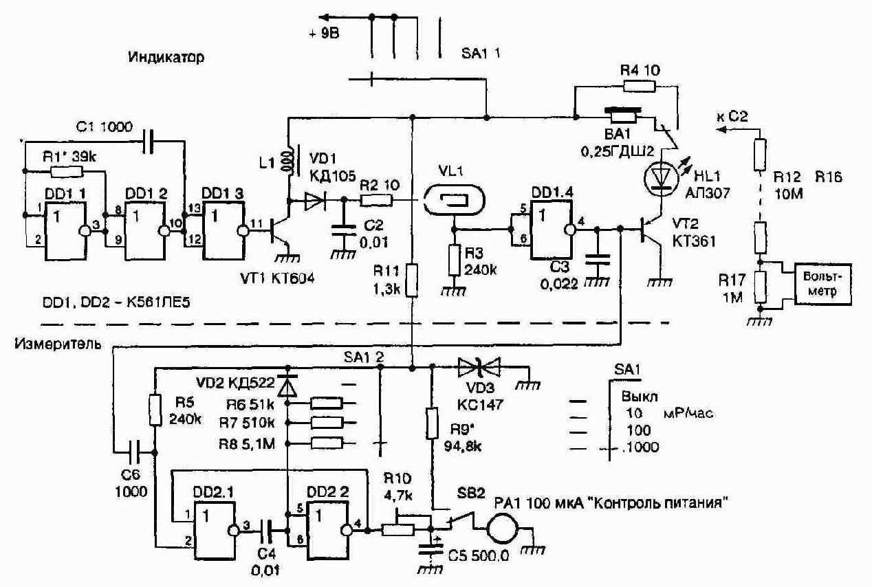
Индикатор ионизирующего излучения на микросхемах
Этот индикатор реагирует па суммарный поток ионизирующего гамма-, бета-и альфа-излучепия и, несмотря на чрезвычайную простоту, достаточно надежен в работе. Схема индикатора состоит из преобразователя напряжения и узла измерения (рис. 4.22).
Преобразователь напряжения собран но схеме ключа, коммутирующего индуктивность L1 в цени постоянного тока с выпрямлением и фильтрацией возникающей ЭДС самоиндукции.
Задающий генератор с частотой около 700 Гц со-

Рис. 4.22.
Индикатор излучения на микросхеме
бран на элементах DD1.1, DD1.2. Поскольку генерируемые импульсы несимметричны, то для повышения экономичности используется, после инвертирования, более короткая отрицательная полуволна импульса Выпрямленное диодом VD1 и отфильтрованное конденсатором С2 напряжение (около 380 В) через нагрузочный резистор подается на счетчик ионизирующего излучения Гейгера-Мюллера VL1 Необходимо отметить, что изменение выходного напряжения преобразователя, вызванное нестабильностью источника питания, мало влияет на точность измерений. В данном случае для счетчика типа СТС-5 изменение входного напряжения может составлять около 90 В.
Возникающие на резисторе R3 короткие положительные импульсы через буферный инвертор DD1.4 подаются на эмиттерный повторитель VT2. Конденсатор СЗ служит для подавления наводок от генератора-преобразователя напряжения. Нагрузкой повторителя является динамическая головка ВА1 и све-тодиод HL1 Амплитуда импульса тока через светодиод и головку определяется внутренним сопротивлением источника питания и сопротивлением коллектор-эмиттер транзистора VT2. А так как управляющие импульсы с элемента очень короткие, то средний потребляемый прибором ток при естественном фоне определяется лишь током, потребляемым преобразователем напряжения При повышении уровня радиации до 0,1 мР/час (и соответственно увеличении частоты импульсов) средний потребляемый ток возрастает, поэтому для большей экономичности динамическую головку переключателем SB1 можно отключать.
Узел измерения уровня радиоактивности представляет собой простейший аналоговый частотомер, собранный на элементах DD2.1, DD2.2. Индикатором служи! микроамнерметр РА1 Схема узла включает ждущий мультивибратор, управляемый импульсами с инвертора DD1.4. Точность измерений обеспечивается питанием схемы от параметрического стабилизатора VD3R11. Кнопка SB2 служит для переключения микроамперметра на контроль напряжения питания через гасящий резистор R10.
Пределы измерения коммутируются нереключаге-лем SA1. 2 путем коммутации времязадающих резисторов R6—R8.
Индикатор может быть собран как со схемой измерения, так и без нее В последнем случае исключаются элементы DD2.1, DD2 2, РА1 Если использовать малогабаритные детали, а для определения уровня радиоактивности оставигь голько светодиод, то размеры индикатора не превысят габариты двух батарей типа «Крона»
Счетчик VL1 может быть заменен па СБМ-10, СБМ-20, СБМ-21, СТС и др Транзистор VT1 — на КТ605, транзистор VT2 — на любой маломощный кремниевый соответствующей структуры. Измерительная головка РА1 типа М4205 с током полного отклонения 100 мкА (но может быть и любая другая с током полного отклонения не более 300 мкА). Катушка L1 намотана на двух сложенных вместе ферритовых кольцах М2000НМ типоразмера К20х12х6 и содержи! 200 витков провода ПЭЛШО 0,26 мм, индуктивность около 240 мГ
Налаживание индикатора несложно. Прежде всего, необходимо собрать входной делитель вольтметра для измерения высокого напряжения (см. рис 4 22) Поскольку выходной ток преобразователя напряжения очень мал, используемый вольтметр должен иметь входное сопротивление не менее 10 МОм
Подключив делитель к конденсатору С2, изменением сопротивления резистора R1 установите выходное напряжение около 380...400 В. Если прибор используется как индикатор, то настройка на этом заканчивается.
При использовании индикатора в качестве измерительно!^ прибора, необходимо отградуировать стрелочную головку. При этом можно исходить из того, что зависимость числа импульсов на выходе счетчика Гейгера-Мюллера от уровня радиоактивности линейна. Если точно подобрать сопрогивление времязадающих резисторов R6—R8, то откалибровать индикатор можно лишь в одной точке шкалы. Делается это так. Расположив индикатор рядом с датчиком образцового заводского прибора, определите уровень фона в данной местности. Допустим, он составляет 0,003 мР/час. Изменением сопротивления подстроечного резистора R8 установиге стрелку РА1 на деление «ЗО» (при шкале 0—100 мкА).
На этом калибровка заканчивается. Здесь, однако, необходимо учесть одно обстоятельство. Из-за наличия у счетчика собственного фона, последний может внести погрешность при калибровке на поддианазоне О...0,1 мР/час. Поэтому, если есть возможность, калибровку лучше проводить при повышенных уровнях фона, но и в первом случае точность индикатора измерителя будет достаточной для практических измерений. Включив вместо резистора R10 подсгроечпый, при нажатой кнопке SB2 усгановите сгрелку микроамперметра на значение, соответствующее напряжению питания, и замените резистор на постоянный. На этом налаживание закапчивается.
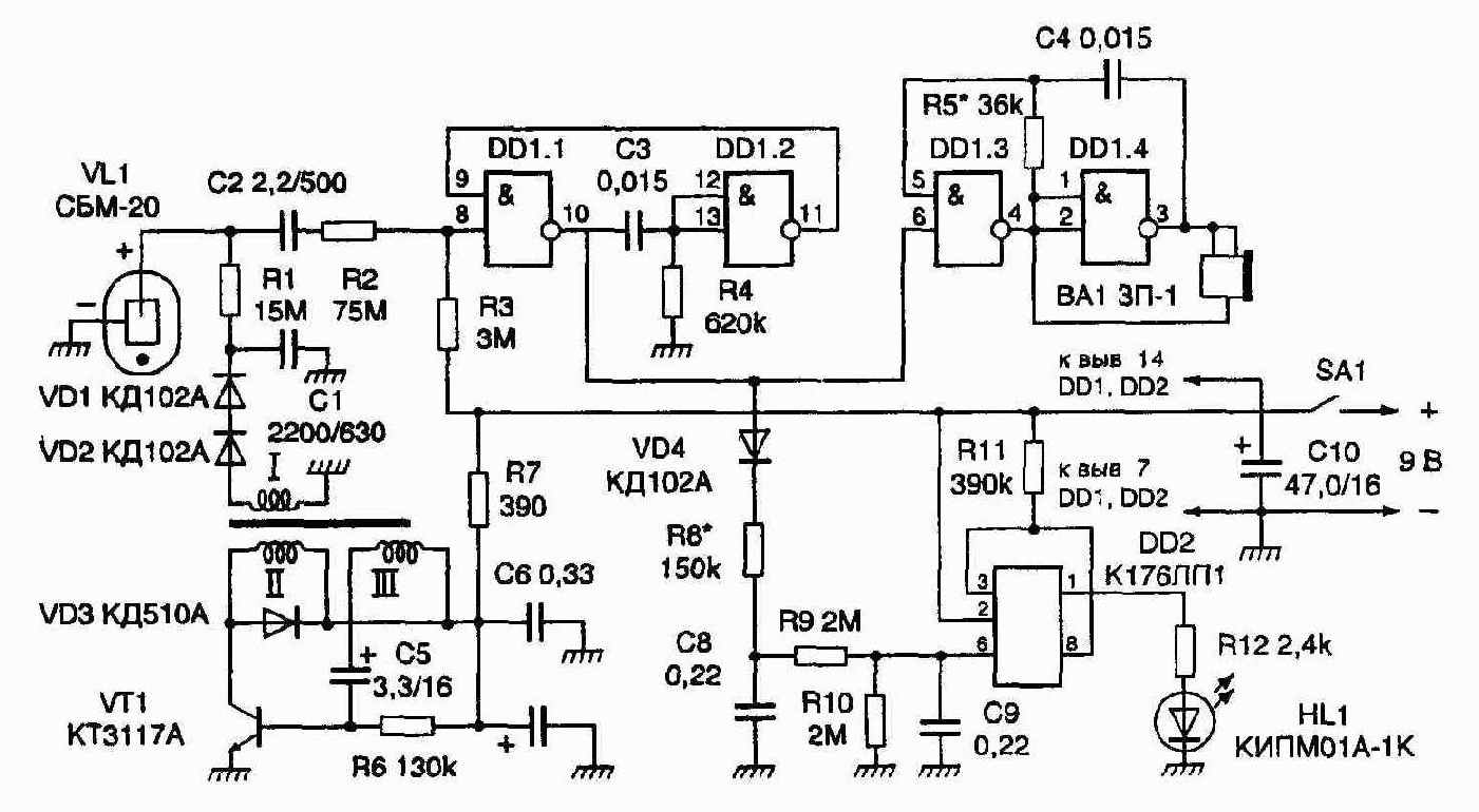
Индикатор радиационный
• Прибор предназначен для непрерывного контроля общей радиационной обстановки и обнаружения источников ионизирующей радиации.
Принципиальная схема прибора изображена на рис. 4.23. Функцию датчика ионизирующей радиации VL1 выполняет счетчик Гешера 1ина СБМ-20. Высокое напряжение па его аноде формирует блокинг-генерагор, собранный па трансформаторе Т1. Импульсы напряжения с повышающей обмогки I через диоды VD1, VD2 заряжают конденсатор фильтра С1. Нагрузкой счетчика служат резистор R1 и другие детали, связанные со входом 8 элемента DD1.1.
Элементы DD1.1, DD1.2, конденсатор СЗ и резистор R4 образуют одновибратор. Он преобразует импульс тока, возникающий в счетчике Гейгера в момент возбуждения его ионизирующей частицей, в импульс напряжения длительностью 5...7 мс.
Элементы DD1.3, DD1,4, копденсагор С4 и резистор R5 представляют собой управляемый (но входу 6 элемента DD1.3) генератор колебаний звуковой частоты, к парафазному выходу которого (выводы 3 и 4 элементов DD1.4, DD1.3) подключен ньезоизлучатель ВА1. В нем акустический импульс-щелчок возбуждается пачкой электрических импульсов.
На диоде VD4, резисторах R8—R10 и конденсаторах С8, С9 собран интегратор, управляющий работой порогового усилителя DD2. Напряжение на конденсаторе С9 зависит ог средней частоты возбуждения счетчика Гейгера — при достижении его значения соответствующему напряжению открывания полевого транзистора, входящего в микросхему DD2, включается свегодиод HL1.
Частота и длительность вспышек светодиода увеличиваются с повышением уровня радиации.
Подключив делитель к конденсатору С2, изменением сопротивления резистора R1 установите выходное напряжение около 380...400 В. Если прибор используется как индикатор, то настройка на этом закапчивается.
При использовании индикатора в качестве измерительно! о прибора, необходимо отградуировать стрелочную головку. При этом можно исходить из того, что зависимость числа импульсов на выходе счетчика Гетера-Мюллера от уровня радиоакгивности линейна. Если точно подобрать сопрогивление времязадающих резисторов R6—R8, то откалибровать индикатор можно лишь в одной точке шкалы. Делается это так. Расположив индикатор рядом с датчиком образцового заводского прибора, определите уровень фона в данной местности. Допустим, он составляет 0,003 мР/час. Изменением сопротивления подстроечного резистора R8 установив стрелку РА1 па деление «ЗО» (при шкале 0—100 мкА). На этом калибровка закапчивается. Здесь, однако, необходимо учесть одно обстоятельство. Из-за наличия у счетчика собственного фона, последний может внести погрешность при калибровке на поддианазопе О...0,1 мР/час. Поэтому, если есть возможность, калибровку лучше проводить при повышенных уровнях фона, но и в первом случае точность индикатора измерителя будет досгаточпой для практических измерений. Включив вместо резистора R10 подсгроечный, при нажатой кнопке SB2 усгановите сгрелку микроамнермегра па значение, соогветствующее напряжению питания, и замепиге резистор на постоянный. На этом налаживание заканчивается.
Индикатор радиационный
Прибор предназначен для непрерывного контроля общей радиационной обстановки и обнаружения источников ионизирующей радиации.
Принципиальная схема прибора изображена на рис. 4.23 Функцию дагчика ионизирующей радиации VL1 выполняет счетчик Гейгера тина СБМ-20. Высокое напряжение па ею аноде формирует блокинг-генератор, собранный па трансформаторе Т1. Импульсы напряжения с повышающей обмогки I через диоды VD1, VD2 заряжаю! конденсатор фильтра С1.
Нагрузкой счетчика служат ре-зис-юр R1 и другие детали, связанные со входом 8 элемента DD1.1.
Элементы DD1.1, DD1.2, конденсатор СЗ и резистор R4 образуют одновиб-ратор. Он преобразует импульс тока, возникающий в счетчике Гейгера в момент возбуждения его ионизирующей частицей, в импульс напряжения длительное! ью 5. .7 мс
Элементы DD1.3, DD1,4, копденсаюр С4 и резисюр R5 нредсгавляют собой управляемый (по входу 6 элемента DD1 3) генератор колебаний звуковой частоты, к парафазному выходу которого (выводы 3 и 4 элементов DD1.4, DD1.3) подключен пьезоизлучатель ВА1 В нем акустический импульс-щелчок возбуждается пачкой электрических импульсов.
На диоде VD4, резисторах R8—R10 и конденсаторах С8, С9 собран интегратор, управляющий работой порогового усилтеля DD2 Напряжение па конденсаторе С9 зависит or средней час готы возбуждения счетчика Гейгера — при достижении его значения соответствующему напряжению открывания полевого транзистора, входящего в микросхему DD2, включается свегодиод HL1. Часто га и длительность вспышек свегодиода увеличиваются с повышением уровня радиации.

Рис. 4.23.
Радиационный индикатор
Детали прибора смонтированы на печатной плате, изготовленной из двухстороннего стеклотекстолита толщиной 1,5 мм. Фольга со стороны установки деталей используется лишь как общий заземленный проводник. Конденсатор С1 типа К73-9, С2 - КД-26, С5 - К53-30 или К53-19. В случае замены их конденсаторами других типов следует иметь в виду, что утечки здесь могут резко увеличить энергопотребление прибора, что, конечно, нежелательно. По этой же причине ограничен и выбор диодов VD1 и VD2: обратный ток этих диодов является нагрузочным для высоковольтного преобразователя и не должен превышать 0,1 мкА. Конденсаторы С7 и С10 — тина К50-40 или К50-35, остальные - К10-17-26 или КМе. Резистор R1 - КИМ или СЗ-14, R2-R12 -МЛТ, С2-33 или С2-23.
Микросхема DD1 может быть типа К561ЛА7. Диод КД510А можно заменить любым другим кремниевым с током в импульсе не менее 0,5 А. Светодиод годится практически любой, критерий здесь — достаточная яркость.
Двухкристальный пьезоизлучатель ЗП- 1 может быть заменен однокристальным с акустическим резонатором ЗП-12, ЗП-22 или ЗП-3.
Без заметных изменений потребительских свойств и каких-либо переделок в приборе можно использовать счетчик СТС-5, СБМ32 или СБМ32К и другие счетчики Гейгера.
Импульсный трансформатор Т1 высоковольтного преобразователя напряжения наматывают на ферритовом кольце МЗОООНМ типоразмера К16х10х4,5, предварительно покрытом тонкой лентой из лавсана или фторопласта. Первой наматывают обмотку I — 420 витков провода ПЭВ-2 0,07 мм. Провод укладывают виток к витку в одну сторону, оставляя между началом и концом обмотки промежуток 1—2 мм. Далее, покрыв обмотку I слоем изоляции, наматывают обмотку 11—8 витков провода диаметром 0,15—0,2 мм в любой изоляции, и поверх нее обмотку III — 3 витка такого же провода. Провод этих обмоток также должен быть возможно равномернее распределен по магнитопроводу.
Готовый трансформатор, покрытый слоем гидроизоляции, например обмотанный узкой полоской ленты ПХЛ, крепят на плате винтом МЗ между двумя эластичными шайбами.
Прибор не требует наладки — правильно собранный, он начинает работать сразу. Но есть в нем два резистора, номиналы которых, возможно, потребуется уточнить. Это резистор R5, подбором которого регулируют частоту звукового генератора так, чтобы она соответствовала частоте механического резонанса пье-зоизлучателя, и резистор R8, номинал которого определяет порог срабатывания тревожной сигнализации. Коррекция порога тревожной сигнализации может потребоваться при перенастройке прибора для работы в условиях повышенного радиационного фона. Прибор прост в обращении и Йе требует от владельца какой-либо специальной подготовки. Редкое пощелкивание акустических импульсов, следующих один за другим без видимого порядка', отсутствие тревожной сигнализации (вспышек светодиода) говорят о том, что прибор находится в условиях естественного радиационного фона. Это фоновое пощелкивание почти не зависит от времени суток, сезона и местоположения прибора, несколько замедляясь лишь глубоко под землей и ускоряясь в высокогорье.
Увеличение скорости счета при перемещении прибора, а тем более, срабатывание тревожной сигнализации дает достаточные основания полагать, что прибор находится в районе источника радиации искусственного происхождения. Положение этого источника, его габариты, связь с тем или иным видимым предметом можно определить либо поворотами прибора (он имеет максимальную чувствительность со стороны счетчика Гейгера), либо его перемещением — направление на источник определяют но увеличению скорости счета.
При поиске источника радиации, размеры которого значительно меньше самого счетчика Гейгера, рекомендуется проводить сканирование подозрительных мест — перемещать прибор, меняя направление его движения и ориентацию. Таким образом, положение невидимого простым глазом источника радиоактивности можно определить с точностью до 2...3 мм.
Порог срабатывания тревожной сигнализации в приборе устанавливается чуть выше естественного радиационного фона со всеми возможными его отклонениями от среднего значения. Лишь очень немногие причины, не связанные с появлением источников радиации искусственного происхождения, могут вывести его в режим тревожной сигнализации (из общедоступных — полеты на большой высоте).